17buy一起買購物網
| 會員登入 | 加入會員 | 會員專區 | 客服中心 | 購物車 0 0 結帳 |
會員常見問題!  
 
  首頁 書籍館 團購區   企業用戶 加入 / 登入
銷售排行榜 特價書區 語言學習 檢定考試 財經企管 心理勵志 生活藝術 親子共享 Youtor數位學習 下載專區
  超好學讓孩子乖巧的秘密VRP虛擬點讀筆親子英文躺著背單字
  書籍分類 Book Categories
  語言學習
    英語類
    日語類
    韓語類
    法語類
    西語類
    泰語類
    德語類
    越語類
    中文類
    俄語類
  檢定考試
  財經企管
  心理勵志
  生活藝術
  親子共享
  Youtor數位學習
  熱門關鍵字 Hot Words
  小學6年,學這些英文句型就夠了!
  韓星指定御用日文老師
  和老外聊天
  巴菲特
  晴天P莉
  驚呆了
  教出雙語寶寶
  地表最強強強!
  日文檢定
  考遍天下無敵手!
  日本語語言學校都在教
  7天學會一種語言
  站長推薦!!
  暢銷首選!
  就算再懶,也可以躺著背單字
  特別企劃 Special Program

每日5分鐘只要1個月

就能安心考雅思

用法式生活開啟你浪漫一天!跟著法國人享受生活!
雙語師資需要的課室英文攏底家!
公職國考必勝!超豐富學習內容帶你贏下鐵飯碗!
稱霸雅思!補教名師把雅思單字的秘密都解開!
用漫畫學小學英文!暢銷日本的小6英文書!
  推薦出版社

 
    商品圖片 Product Pictures
最強新制多益單字:字源拆解+神奇遮色片+艾賓浩斯學習法(附虛擬點讀筆APP +1CD+神奇遮色片)
商品庫存數: 50
分享:
 
最強新制多益單字:字源拆解+神奇遮色片+艾賓浩斯學習法(附虛擬點讀筆APP +1CD+神奇遮色片)
作者: 宋凱琳
出版社: 我識出版社
出版日期: 2019-12-25
語言: 繁體中文
ISBN: 978-986-96733-6-5
頁數: 400 頁
裝訂: 平裝本
版本說明: 17 × 23 cm/雙套/書/CD/遮色片/左翻
定價 : 399
會員價 : 75299

 
  書籍介紹 Book Description Top
《最強新制多益單字》
保證世界最強!
強到沒有對手!
 
最強1:「超高命中率多益單字」
18次多益滿分的宋凱琳老師精心整理,保證命中率超高!
 
最強2:「字源拆解單字記憶法」
用字首、字根、字尾拆解多益單字,保證一看就會!
 
最強3:「艾賓浩斯學習法」
獨創「預習、複習」學習步驟,保證記得長長久久!
 
最強4:「超神奇遮色片單字記憶法」
遮住重點、自我檢測,保證提升單字理解力!
 
最強5:「一字多義、掌握真譯」
解析多益單字用法,保證掌握正確題意!
 
最強6:「免費虛擬點讀筆APP + CD
最多元的英聽訓練教材,保證最方便學習!
 
《最強新制多益單字》
保證地表最強!強到沒有對手!
想考好多益,背這本就夠!
 
 
「想考好多益,就要背好單字」!
85%的考生都有背單字的障礙,
覺得「單字背不起來、總是背了又忘」
這些困擾,《最強新制多益單字》都能幫你解決!
 
別再把記憶力不好,當作成績考差的藉口,
你只需要「用對方法」背好「多益單字」!
地表最強英文單字記憶法!

讀書也要有邏輯!全世界的語言學家公認最有效的單字記憶法就是「字源記憶法」,《最強新制多益單字》將單字依照字首、字根、字尾拆解,再根據德國心理學家的「艾賓浩斯記憶曲線」理論,設計單字學習記憶法,並佐以「神奇遮色片」,保證讓你牢記每個多益單字!
 
史上最強「艾賓浩斯學習法」!
根據德國心理學家艾賓浩斯研究,剛記憶完畢時,會記得100%的資訊,但過了20分鐘,記得的資訊只剩下58.2%!這就是著名的「艾賓浩斯遺忘曲線」。本書首創將「艾賓浩斯記憶曲線」結合語言學習,獨家設計出「預習→複習」循環學習步驟,只要按著步驟做,就能減緩記憶遺忘的速度,不再看過就忘,讓你把單字記得長長久久!
 
▍想考好多益,背這本單字書就夠了!
想考好多益,就要「用對方法」背好「多益單字」!宋凱琳老師以多年教學經驗,加上18次多益滿分的傲人成績,歸納出272組字源、2,500個多益必考單字,想考好多益,只要背這本單字書就夠了!
 
▍《最強新制多益單字》,強到沒對手!
最強1:「字源拆解單字記憶法」
全球語言學家一致公認最有效的單字記憶法,本書首創用字首、字根、字尾「拆解」多益單字,只要照著本書的「拆解→記憶」的概念,就算以後看到不認識的字,也能推敲出單字的涵義。
 
最強2:「艾賓浩斯學習曲線」
德國心理學家赫爾曼˙艾賓浩斯研究發現,人在學習後就開始遺忘,如果沒有在黃金時間複習的話,剛學完的東西很快就忘記了。本書首創將「艾賓浩斯記憶曲線」結合語言學習,只要照著本書標示的「預習→複習」步驟反覆學習、記憶,就能有效減緩記憶遺忘的速度。
 
最強3:「超神奇遮色片單字記憶法」
多益考試不考拼字,而是考你是否理解單字正確意思。讀者可利用隨書附贈的「神奇遮色片」,只要將中文意思遮住,只看英文單字,隨時進行自我檢測,提升學習成效。
 
最強4:「英聽訓練教材-虛擬點讀筆APP + CD
多益考試內容包含聽力與閱讀,除了背好單字,聽懂單字也是很重要的。本書免費附贈虛擬點讀筆APP,只要拿起手機,下載並執行APP,掃描書中QR code,就能隨掃隨聽!隨書也附贈CD,讓你可依個人喜好選擇聆聽音檔的方式。
 
最強5:「一字多義、掌握真譯」
每次考試總敗在熟悉的單字?最熟悉多益考試出題趨勢、最了解台灣學生備考盲點的宋凱琳老師,以多年的考試與教學經驗特別整理出82個出題率超高的一字多義特殊用法,歸納這些單字的常見意思、多益用法,幫你釐清、理解、掌握正確的題意,打通小細節提升大分數!
 
 
【使用說明】
《最強新制多益單字》,強到沒對手!
 
最有效的單字記憶法──字源拆解
「字源」也就是「字首、字根、字尾」,是全球語言學家一致公認最有效的單字記憶法,它將英文單字拆解成學習者容易消化理解的最小單位,只要照著「拆解→記憶」的步驟,就能有效率地背單字,將每個單字都能存入單字庫,且就算以後看到不認識的字,也能推敲出單字的涵義。
 
最能抗遺忘的學習法──艾賓浩斯學習法
本書根據德國心理學家赫爾曼˙艾賓浩斯研究的「艾賓浩斯記憶曲線」,結合語言學習,設計出最能夠抗遺忘的學習法,只要照著本書標示的「預習→複習」步驟反覆學習、記憶,就能有效減緩記憶遺忘的速度。
 
最神奇的單字記憶法──遮色片單字記憶
運用隨書免費附贈的神奇遮色片,進行預習和複習。
1、預習
用遮色片遮住內文,可透過英文單字的拼字、字源的意思,試著猜出單字的中文意思。如果遇到不會的單字也別灰心,移動遮色片,看看書中的答案,反覆記憶,記下英文單字。
2、複習
在學完各頁的內容後,便可以進行自我練習。用遮色片遮住內文,試著看英文單字,回答出正確的中文意思,隨時測試自我學習成效,反覆練習,便有機會過目不忘。
 
最精準的學習內容──必考多益單字2,500 + 商務會話1,000
宋凱琳老師從收錄近10,000個單字資料庫中,整理出讀者一定要會的必考多益單字2,500個,並補充商務會話1,000句,想考好多益,背這本就夠了!
 
最會考的單字用法──一字多義、掌握真譯
多位多益講師、多益滿分王都指出「多益考試偏愛測驗單字的特殊用法」,例如:store常作為「商店」的名詞用法,但在多益考試中,則多做動詞「儲存」使用。多益滿分王宋凱琳老師,特整理出82個專欄,幫助讀者釐清、理解並掌握正確題意。
 
最多元的英文聽力訓練教材──虛擬點讀筆App + CD
邀請由美籍老師、專業中文錄音員親自錄製書中單字、會話句,可立即幫助讀者學習正統發音及改善聽力。並提供虛擬點讀筆App、CD讀取音檔的方式,供讀者依個人喜好選擇使用。
①虛擬點讀筆App:免費附贈虛擬點讀筆APP,只要拿起手機,下載並執行APP,掃描書中QR code,就能隨掃隨聽!iOS和Android 系統都適用。
②CD:隨書附贈CD片,音檔內容為MP3格式,只要放入電腦或是播放器,即可使用。

VRP虛擬點讀筆介紹]
  1. 為什麼會有「虛擬點讀筆App」?
    1. 以往讀者購買語言學習工具書時,為了要聽隨書附贈的音檔,總是要拿出已經很少在用的CD 播放器或利用電腦,又或是轉存到手機來使用,耗時又不方便。
    2. 坊間當然也有推出「點讀筆」來改善此種學習上的不方便,但是一支筆加一本書往往就要二、三千元,且各家點讀筆又不相容,CP值真的很低。
    3. 後來雖然有了利用QR Code描掃下載檔案至手機來聽取音檔的方式,但手機不僅必須要一直處在上網的狀態,且從掃描到聽取音檔的時間往往要花個五秒以上,很令人氣結。
    4. 因此,我們為了同時解決讀者以上三種困擾,特別領先全球開發了「虛擬點讀筆」App,並獲得專利,希望這個輔助學習的工具,能讓讀者不僅不用再額外花錢,且使用率和相容性也是史上最高。
  2. 「虛擬點讀筆App」就是這麼方便!
    1. 讀者只要透過書中的QR Code連結,就能立即下載「虛擬點讀筆App」。(僅限iPhone和Android二種系統手機)
    2. 「虛擬點讀筆App」下載完成後,可至App目錄中搜尋需要的音檔或直接掃描內頁QR Code一次下載至手機使用。
    3. 當音檔已完成下載後,讀者只要拿出手機並開啟「虛擬點讀筆App」,就能隨時掃描書中頁面的QR Code立即讀取音檔(平均1秒內)且不需要開啟上網功能。
    4. 「虛擬點讀筆App」就像是點讀筆一樣好用,還可以調整播放速度(0.81.2倍速),加強聽力練習。
    5.  如果讀者擔心音檔下載後太佔手機空間,也可以隨時刪除音檔,下次需要使用時再下載。購買本公司書籍的讀者等於有一個雲端的CD櫃可隨時使用。
    6. 詳細使用及操作方法請見書中使用說明。
(雖然我們努力做到完美,但也有可能因為手機的系統版本和「虛擬點讀筆App」不相容導致無法安裝,在此必須和讀者說聲抱歉,若無法正常使用,請讀者使用隨書附贈的CD。)
 
  目錄 Contents Top
使用說明
學習法介紹
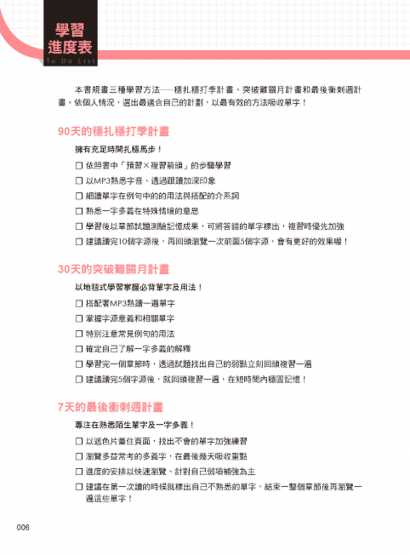
學習進度表
作者序
 
 
Chapter 1 「人」的相關字根

001 dem-
002 hum-
003 publ-  / popul-

004 dom-
005 eco-
 
Chapter 2 「體」的相關字根
身體
006 corp
傾斜
007 clin-

008 mut-
009 var-
010 ver- / vor-
……等10組
 
Chapter 3 「頭」的相關字根

021 cap-

022 ac-
知道
023 cogn- / gno-
……等4組
 
Chapter 4 「手」的相關字根

028 man-
029 main-

030 ac- / ag-
031 cre-
032 fac- /  feat- /  feas- / fit-
……等56組
 
Chapter 5 「腳」的相關字根

089 ped-
通過
090 pass-
追求
091 pet-
……等15組
 
Chapter 6 「口」的相關字根

107 dent-

108 lic- / lis-

109 cant- / cent- / chant-
110 claim- / clam-
……等23組
 
Chapter 7 「耳」的相關字根

134 aud- / obe-
 
Chapter 8 「眼」的相關字根

135 scope-
136 (s)pec- / spic- / spit-
137 ves- / vis- / vic-
見證
138 test-
注意
139 not-
 
Chapter 9 「心」的相關字根

140 cord- / cour-
照顧
141 cure-
信任
142 cred-
143 fi- / fai- / fy- / fid-
……等8組
 
Chapter 10 「大自然」的相關字根
栽培
152 col- / cul- / cult-
生育
153 gen-

154 rad-

155 aqua-
……等13組
 
Chapter 11 「時間、數字」的相關字根
時間
169 chron-
170 tempo-

171 journ-
……等5組
 
Chapter 12 「狀態」的相關字根
形狀
177 form-
178 figure-
記號
179 mark-
180 sign-
……等40組
 
Chapter 13 「行業」的相關字根
工作
221 erg-
222 oper-
223 labor-
航行
224 nau- / nav-
……等9組
 
Chapter 14 其他字根
標準
234 norm-
秩序
235 order- / ordin-
保留
236 serve-
……等36組
 
  Preface Top
  Hi,我是Kay,一個喜歡分析語言的語言學博士,也是個喜歡教學,任教逾15年的英語講師。在從事近七年TOEIC證照輔導的過程中,看到許多學生取得證照後實現了自己的夢想,不管是錄取頂尖大學、順利得到升遷、轉任外商公司,或成功進入航空業,每一位學生的故事都令我佩服,也讓我不斷思考如何更有效率地幫助學生達到多益的目標分數。
 
  在課堂上,我常跟同學們說「工欲善其事,必先利其器」,要在多益考試得高分,就要有一本好的單字書。市面上每本單字書撰寫的動機不同,編排的方式也很不一樣,我會建議學生至少要準備一本有音檔、有例句、有練習題的多益單字書。
 
  音檔,是為培養對字音的反應力。許多學習者會以國高中唸英文的方式準備多益考試,靠著重複書寫來加深對字形的印象,造成看得懂原文,卻聽不懂聽力題目的情形,其主要原因就是對字音的反應太慢,如果聽到一個英文單字還要思考一下,才能記起它的意思,在作答時是來不及應付一連串語音訊息的。因此像多益這種包含聽力測驗的考試,熟悉字音相當重要!
 
  例句,是為了解這個單字常見的搭配詞和用法,例如有些動詞要先加介系詞才能加受詞,這時書上如果在中文的釋義外,有例句的輔助,就能一目瞭然。
 
  練習題,是為提供學習者自我驗收學習成效的機會,唯有清楚自己的狀況才能更有效地規劃進度與讀書策略。
 
  就在去年底,收到了我識出版社的邀稿,剛好有這個機會寫一本單字書,洽談幾次以後,我們很快有了共識,就是做一本錄製全書音檔、附上中英例句、有單元練習題的多益單字書,我當時心想,這不就是我平常推薦給學生的單字書嗎?
 
  當然,寫書和授課還是有很大的差別,例如因為篇幅的限制,我們無法在每個單字後詳細說明字首與字根組合起來的意思。儘管如此,憑著我們對中文部首偏旁的文字概念(例如休,就是人靠在木頭上),應該不難聯想字首字根的組合含義。有了音檔的輔助,再加上字根的辨識提醒,相信這本單字書能幫助讀者們更有效地背熟多益單字。

  最後,要特別感謝「我識」的編輯團隊,精心的排版與艾賓浩斯學習法的引用,讓這本《最強新制多益單字:字源拆解+神奇遮色片+艾賓浩斯學習法》變得更"reader-friendly"。
 
買了此商品的人,也買了‧‧‧
  購物說明How to Purchase Top
  1. 「17Buy一起買購物網」因享有特別折扣故採用會員制如需要購物請先加入「17buy一起買  購物網」會員。
  2. 初次使用本網站,如遇到相關問題,可至會員專區 / 會員常見問題中查詢。
  3. 6折(含6折)以下之特價書,所提供之商品並非100%全新書,有部份會有小小瑕疵(如書封小刮傷等)但並非二手書且不影響閱讀如不同意者請勿下單。
  4. 所購買之書籍如有破損、缺頁……等,請於7日內寄回「17buy一起買購物網」將於收到書籍3日內重新寄送商品或於10日內完成退費。
  5. 「 17buy一起買購物網」目前僅服務於台灣地區。除離島地區需要3-5個工作天外,其它地區約在3個工作天內會送達。
  6. 「 17buy一起買購物網」物品寄出的時間為3-5個工作天,不含六、日和國定假日
 
  同類暢銷書 Similar Best Sellers
全新制7000單字放口袋:完全收錄108新課綱單字(附防水書套+「Youtor App」內含VRP虛擬點讀筆)
全新制7000單字放口袋:完全收錄108新課綱單字(附防水書套+「Youtor App」內含VRP虛擬點讀筆)
專為雙語教學者設計的課室英文【初級】+【中級】(附60堂一對一課室英文教學影片+64堂國中英文文法教學影片+2,000個單字學習影片+雙語教學情境對話互動式會話速學系統+課室英文常用會話句互動式會話速學系統+最好聊天的互動式會話速學系統+500句班級經營教學互動用語電子書+「Youtor App」內含VRP虛擬點讀筆)【網路獨家套書】
專為雙語教學者設計的課室英文【初級】+【中級】(附60堂一對一課室英文教學影片+64堂國中英文文法教學影片+2,000個單字學習影片+雙語教學情境對話互動式會話速學系統+課室英文常用會話句互動式會話速學系統+最好聊天的互動式會話速學系統+500句班級經營教學互動用語電子書+「Youtor App」內含VRP虛擬點讀筆)【網路獨家套書】
ACE IELTS 王牌雅思寫作攻略(附贈「Youtor App」內含VRP虛擬點讀筆)
ACE IELTS 王牌雅思寫作攻略(附贈「Youtor App」內含VRP虛擬點讀筆)
最強英語會話8000(附防水書套+「Youtor App」內含VRP虛擬點讀筆)
最強英語會話8000(附防水書套+「Youtor App」內含VRP虛擬點讀筆)
英語會話走著瞧【虛擬點讀筆版】(附「Youtor App」內含VRP虛擬點讀筆+防水書套)
英語會話走著瞧【虛擬點讀筆版】(附「Youtor App」內含VRP虛擬點讀筆+防水書套)