托福TOEFL單字走著瞧(附「Youtor App」內含VRP虛擬點讀筆+防水書套)
商品訊息
- 作者: 林琦恩Emerald
- 出版社: 不求人文化
- 出版日期:2025/10/01
- 定價:379元 會員價 : 75折 284元
- 商品狀態: 庫存大於50本
-
分享: 

-
-
書籍介紹
考托福前才發現單字好多,不知道從何背起?
事情好多,總是沒時間好好學英文?
不要再拿「沒時間」當藉口!
只要善用零碎時間,抓住每個5分鐘的空檔學習,
只要1個月,就能安心考托福!
根據統計資料顯示,
每人每天平均有90分鐘以上的零碎時間被浪費掉,
而這些零碎時間,
往往是「記憶力」和「專注度」最好的時候,
如果好好善用每個零碎時間學習,
會比一個星期上2小時的英文課更有效!
「走著瞧」全系列
完全是為了幫學習者利用「零碎時間」而設計,
不只真正一手可以掌握,而且內容完全不縮水。
讓你走到哪,學到哪!
「真正」能放進口袋的口袋書!
一手掌握的大小,讓你隨時隨地都能走著瞧!
「真正」能幫你善用零碎時間學習!
完全不縮水的內容,只要5分鐘單字量就倍增!
■ 「真正」能放進口袋的口袋書!
坊間標榜的口袋書,往往都是大大的一本,根本放不進口袋。要不就是為了能放進口袋,而縮減了該有的內容。《托福TOEFL單字走著瞧》為想要利用零碎時間背好托福單字的人量身打造。小歸小,一樣可以五臟俱全!
■ 獨創「散步學習法」,利用零碎時間學好英文!
利用「散步學習法」,無論你身在何處都能「隨手背單字」。本書收錄托福TOFEL測驗中,出題頻率最高的3,500單字,並把單字主題分類,以A-Z的順序排列,便於準備托福考試的考生記憶並學習。
■ 小歸小,內容絕不偷工減料!
◆ 收錄托福最常考的3,500個單字,背愈多愈高分!
全書依照托福TOEFL常考主題分類,再按照A-Z的順序編排,總共收錄超過3,500個出題頻率高的英文單字,不怕正式測驗時聽不懂、看不懂,保證提升作答速度以及答題準確率,輕鬆拿下高分!
◆ 單字、補充、填空題、音檔全都有,不小心就能學更多!
每個單字皆有標示KK音標、詞性和中文字義,先學會發音再記單字,每個單字還會補充同義字、反義字、常見搭配用法或例句,不僅僅只背單字,還要讓學習者了解如何靈活運用。雖然書籍小,但內容絕不偷工減料。
◆ 便於複習+預習的「前尋後找」,提升學習效率
在單字補充的學習內容中,若有不熟悉或沒學過的單字,書籍提供「前尋後找」功能,查找單字+往前複習+往後預習,就能達到三效合一、雙倍學習的功效。
◆ 學習內容字級分明,就算書本小也能好好看
書籍雖小,但字體大小適中、層級分明,讓學習者閱讀輕鬆不費力。不會因為書籍小而讓學習者有閱讀障礙,一樣能夠好好看、隨處學、隨手背!
◆ 搭配使用「Youtor App(內含VRP虛擬點讀筆)」,隨時隨地都能聽音檔
除了用眼睛背單字之外,用耳朵記憶、熟悉發音更是背好單字的訣竅。書中提供單字、例句與補充內容的音檔,只要搭配隨書附贈的Youtor App(內含VRP虛擬點讀筆),掃描書中QR Code下載音檔,只要下載完成後,就可以隨掃隨聽,離線也能聽,再也不用費心尋找CD播放器了。
《托福TOEFL單字走著瞧》
天啊!真的能放進口袋!
完全為零碎時間設計的口袋書,
不只能夠一手掌握,而且內容品質完全不縮水,
就是要讓你走到哪,學到哪!
【使用說明】
獨創「散步學習法」,無論你身在何處都能「隨手背單字」。
不小心,單字量就倍增了!
Point 1 依照程度,漸進式學習
托福測驗TOEFL的主題上至天文、下至地理,本書全書單字按照托福常考主題分類,共收錄超過3,500個單字,邊背單字也能邊熟悉托福的出題類型。
Point 2 字母排序,方便索引
每個章節的單字皆按照字母排序,書籍右上方則提供檢索該頁面單字的功能,讓學習者方便隨時查找。
Point 3 字母排序,方便索引
每個章節的單字皆按照字母排序,書籍右上方則提供檢索該頁面單字的功能,讓學習者方便隨時查找。
Point 4 官方真題出現頻率標示,學習更有依據
本書作者特別將每個單字依照在托福官方提供的線上模擬考試「TOEFL Practice Online(TPO)」的出現頻率進行星號標示,星星愈多表示出現頻率愈高、愈重要,時間不夠就先從重點單字開始學習才能更有效率。
★★★★★ 出現文章篇數50篇以上
★★★★☆ 出現文章篇數35-50篇
★★★☆☆ 出現文章篇數20-35篇
★★☆☆☆ 出現文章篇數10-20篇
★☆☆☆☆ 出現文章篇數10篇
Point 5 前尋後找,複習加預習
在單字補充的學習內容中,若有不熟悉或沒學過的單字,書籍提供「前尋後找」功能,查找單字+往前複習+往後預習,就能達到三效合一、雙倍學習的功效。
Point 6 發音音檔,隨掃隨聽
學單字不能靠死背,開口唸才能輕鬆牢記。只要用「Youtor App(內含VRP虛擬點讀比)」掃描位於書籍頁碼上方的QR Code,即可隨時聆聽美籍老師的單字、例句發音,同時鍛鍊英文聽力跟口說能力。
※本書不提供光碟及音檔下載。
※音檔可離線聽取。
[「VRP虛擬點讀筆」App及網頁版介紹]
為了方便讀者更方便使用本書,特別開發「VRP虛擬點讀筆」(Virtual Reading Pen)App及網頁版雙版本,幫助讀者有效率地讀取本書相關的音檔。
■ 線上下載「Youtor App」(內含VRP虛擬點讀筆)
1. 在哪裡下載「VRP虛擬點讀筆」?
(1)讀者可以掃描書中的QR Code連結,或是於App商城搜尋「Youtor App」下載即可。
2. 為什麼會有「VRP虛擬點讀筆」?
(1)以往讀者購買語言學習工具書時,為了要聽隨書附贈的音檔,總是要拿出已經很少在用的CD播放器或利用電腦轉存音檔到手機來使用,耗時又不方便。
(2)坊間當然也有推出「點讀筆」來改善此種學習上的不方便,但是一支筆加一本書往往就要二、三千元,且各家點讀筆又不相容,CP值真的很低。
(3)後來雖然有了利用QR Code掃描下載檔案至手機來聽取音檔的方式,但手機不僅必須要一直處在上網的狀態,且從掃描到聽取音檔的時間往往要花個5秒以上,很令人氣結。
(4)因此,我們為了同時解決讀者以上三種困擾,特別領先全球開發了「VRP虛擬點讀筆」,並獲得專利,希望這個輔助學習的工具,能讓讀者不僅不用再額外花錢,且使用率和相容性也是史上最高。
3. 「VRP虛擬點讀筆」就是這麼方便!
(1)讀者只要透過書中的QR Code連結,就能立即下載「Youtor App」。(僅限iPhone和Android二種系統手機)
(2)下載完成後,可至App目錄中搜尋需要的音檔或直接掃描內頁QR Code,將音檔一次從雲端下載至手機使用。
(3)當音檔已完成下載後,讀者只要拿出手機並開啟「Youtor App」(內含VRP虛擬點讀筆),就能隨時掃描書中頁面的QR Code立即讀取音檔(平均1秒內)且不需要開啟上網功能。
(4)「VRP虛擬點讀筆」就像是點讀筆一樣好用,還可以調整播放速度(0.8-1.2倍速),加強聽力練習。
(5)「VRP虛擬點讀筆」比點讀筆更好用,具有定時播放、背景播放的功能,也可以自動換頁或是手動點選想要的頁數,聆聽該頁音檔。
(6)如果讀者擔心音檔下載後太佔手機空間,也可以隨時刪除音檔,下次需要使用時再下載。購買本公司書籍的讀者等於有一個雲端的CD櫃可隨時使用。
(7)詳細使用及操作方法請見書中使用說明。
■ 線上使用「VRP虛擬點讀筆」網頁版
1. 在哪裡使用「VRP虛擬點讀筆」網頁版?
(1)讀者只要打開網址(https://webvrp.17buy.com.tw)註冊/登入會員即可。
2. 為什麼會有「VRP虛擬點讀筆」網頁版?
(1)「Youtor App」(內含VRP虛擬點讀筆)已提供讀者方便又有效率的音檔聽取方式。而為了滿足讀者需求,提供讀者更多元、更便捷的學習途徑,特別開發「VRP虛擬點讀筆」網頁版。
(2)透過「VRP虛擬點讀筆」網頁版,讀者可以線上聽取音檔,進行學習。
3. 如何使用「VRP虛擬點讀筆」網頁版?
(1)讀者登入會員後,只要輸入書名或ISBN檢索書籍,點選書籍進入音檔的播放頁面。
(2)根據書中內容正確回答隨機出現的2個問題,完成答題認證,立即開通會員限定功能,就能線上讀取本書的所有音檔。如書中有搭配學習影片,也可以線上觀看影片。
(3)「VRP虛擬點讀筆」網頁版就像是點讀筆一樣好用,可以調整播放速度(0.8-1.2倍速),加強聽力練習。也可以自動換頁或是手動點選想要的頁數,聆聽該頁音檔。
(4)如果關掉網頁後,下次想要學習時,可以從「會員專區」裡的「學習紀錄」查找上次學習的書籍,點選、接續學習。
(5)請注意,若距離上次登入超過一個月,網站會自行登出帳戶,需再次登入,並完成題目驗證後使用。
(6)詳細使用及操作方法請見書中使用說明。
※本書未提供光碟燒錄服務。
※雖然我們努力做到完美,但也有可能因為手機的系統版本和「Youtor App」不相容導致無法安裝,在此必須和讀者說聲抱歉,若無法正常使用,請與本公司聯繫,由專人為您服務。
-
目錄
使用說明
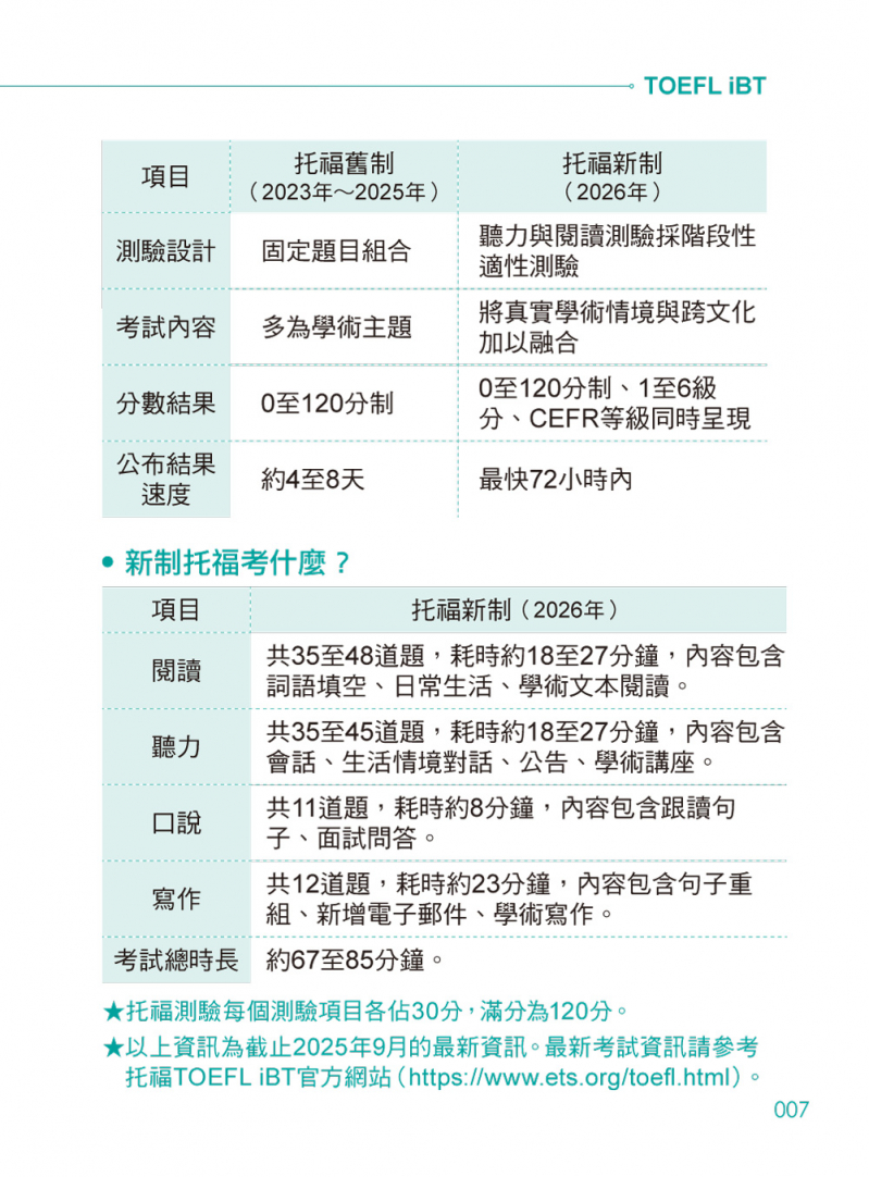
新制托福(TOEFL iBT)介紹
作者序
Chapter1 Academic & Campus Services 校園生活 I
Chapter2 Daily Life & Student Activities 校園生活 II
Chapter3 Humanities & Social Sciences 人文與社會科學
Chapter4 Arts & Architecture 藝術與建築
Chapter5 Archeology & Anthropology 考古與人類學
Chapter6 Psychology & Behavioral Sciences 心理與行為科學
Chapter7 Biology & Life Sciences 生物與生命科學
Chapter8 Physics & Chemistry 物理與化學
Chapter9 Earth & Environmental Sciences 地球與環境科學
Chapter10 Economics & Business 經濟與商業
-
序
大家好,我是琦恩,一個從小不喜歡英文且英文從來不是強項的人。或許身邊的人會覺得意外,我最後能在托福考試中取得不錯的成績、順利出國留學,甚至走上教學托福的道路,並受邀撰寫這本書。這段經歷想傳達的其實只有一件事:如果連我這樣站在一般起跑線上的人都能做到,你也一定可以。
備考的過程不會輕鬆,難免會覺得疲憊,我非常能理解,因為我也曾經歷過。所以當你讀這本書時,希望你能記得:有人理解你的辛苦,也正陪你一起努力。
很多人會說,學語言不該只靠背單字。我很認同,因為語言包含聽、說、讀、寫的整體能力。但我也相信,單字是基礎。足夠的字彙量能帶來安全感,讓你在考場上不至於慌亂。更何況托福本身就有單字題,掌握高頻字彙能讓這部分成為穩定的得分來源。
與其他考試相比,托福的單字更偏向學科導向,常見大量專有名詞。不同背景的學習者對某些領域可能較熟悉。為了讓大家能有系統地準備,我將本書依照主題劃分,收錄聽力與閱讀中常見的高頻單字。有些詞彙或許看似冷門,但托福確實可能考到,所以不要抱著僥倖心理。除此之外,本書也配有專業美籍老師錄製的音檔,只要透過「Youtor App(內含VRP虛擬點讀筆)」掃描書中的QR Code,即可收聽全書音檔,學習者在背單字的同時,也能同時鍛鍊英文聽力與口說能力,這邊也建議大家在背完一個章節後,搭配相關主題的TOEFL Practice Online(TPO,托福官方模擬題庫)練習,加深印象
最後,希望當你翻開這本書時,能感受到一份陪伴與支持,也能在備考的過程裡找到前進的力量。願這本書成為你穩固基礎的幫手,並最終助你取得理想的成績,在海外閃閃發光。
林琦恩
2025.08 -
詳細資料
語言:繁體中文
ISBN:978-626-99569-6-8
頁數:544
裝訂:平裝加防水書衣
版本說明:8.5 × 11.5 cm/套色/防水書套/App/1書/左翻
本書分類: 語言學習 / 英語類 / 檢定考試 -
購物說明
- 「17Buy一起買購物網」因享有特別折扣,故採用會員制。如需要購物,請先加入「17buy一起買 購物網」會員。
- 初次使用本網站,如遇到相關問題,可至會員專區 / 會員常見問題中查詢。
- 6折(含6折)以下之特價書,所提供之商品並非100%全新書,有部份會有小小瑕疵(如書封小刮傷等),但並非二手書且不影響閱讀,如不同意者,請勿下單。
- 所購買之書籍如有破損、缺頁……等,請於7日內寄回,「17buy一起買購物網」將於收到書籍3日內重新寄送商品或於10日內完成退費。
- 「 17buy一起買購物網」目前僅服務於台灣地區。除離島地區需要3-5個工作天外,其它地區約在3個工作天內會送達。
- 「 17buy一起買購物網」物品寄出的時間為3-5個工作天,不含六、日和國定假日。
-
同類型推薦









































